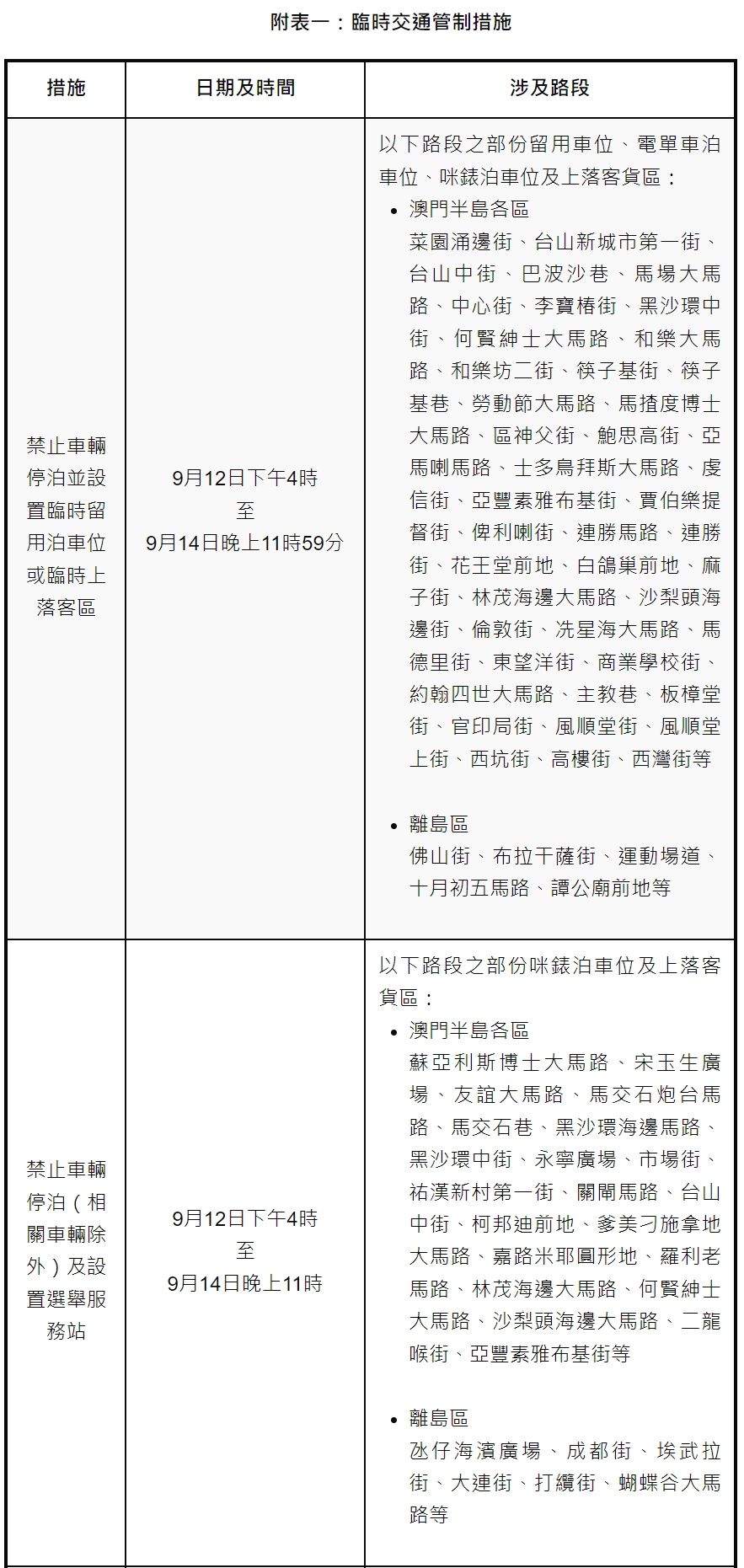
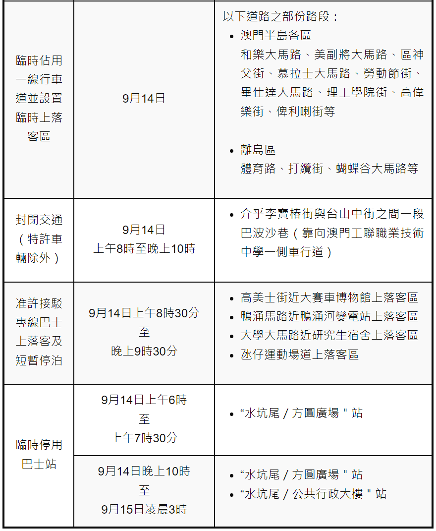
多項臨時交通安排配合立法會選舉活動 水坑尾街兩巴士站部份時段停用
【即時新聞】配合立法會選舉活動,9月12日至15日期間本澳多個路段將採取臨時交通管制措施,包括禁止車輛停泊以設置服務站、臨時上落客區及臨時留用車位,並對部份路段實施有限度通車及封閉交通等;而為方便市民前往票站,投票日(14日)將設5條免費接駁巴士專線,詳情請查閱附表,同時亦可瀏覽立法會選舉相關網站以了解更多交通便利措施:https://www.eal.gov.mo/zh_hant/news.html。
巴士服務方面,為配合選舉活動安排,“水坑尾/方圓廣場"站及“水坑尾/公共行政大樓"站於14日至15日凌晨的部份時段暫時停用,詳情可查閱兩巴網站(澳巴:http://www.tcm.com.mo 、新福利:https://www.transmac.com.mo)。
交通事務局呼籲公眾留意有關臨時交通安排,建議善用交通便利措施或透過公共交通及集體運輸工具出行,選舉日當天乘客可免費搭乘公共巴士及輕軌(以字母「N」表示的夜間巴士路線除外)。同時,敬請駕駛者留意現場交通指示標誌,並遵守現場交通警員的指揮及安排。


