新城A區三停車場明起開放 提供2,268個泊車位及實施半小時收費
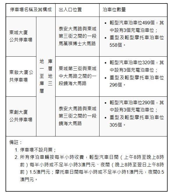
【即時新聞】位於新城A區的東創、東城和東啟大廈的公共停車場於9月30日上午10時起對外開放,三個公共停車場以半小時方式收費,合共提供1,109個輕型汽車泊車位及1,159個重型及輕型摩托車泊車位(具體資料請查閱下表),現階段合共提供9個電動車充電泊車位。

其中東城大廈停車場設有1,057個泊車位,分別為 499個輕型汽車和 558個電單車泊車位。
東創大廈停車場設有595個泊車位,分別提供 290個輕型汽車和 305個電單車泊車位。
東啟大廈停車場設有616個泊車位,分別提供 320個輕型汽車和 296個電單車泊車位。

此外,為方便市民快捷支付,三個停車場均提供5種收費模式,包括Mpark無感支付、現金支付、澳門通、MPay及銀聯閃付卡電子收費系統。